N6-methyladenosine (m6A) is the most abundant RNA modification, with key roles in RNA metabolism and regulation of gene expression. Recent studies have elucidated a role for m6A in normal hematopoiesis and myeloid malignancies. Constitutive deletion of the m6A methyltransferase Mettl3 in zebrafish enforces endothelial identity during the endothelial-to-hematopoietic transition, thus precluding normal developmental emergence of HSPCs. Studies conducted in human CD34+ cells, as well as human and murine AML cell lines have suggested that loss of METTL3 results in resolution of differentiation blockade, and impaired engraftment in murine transplantation assays. However, the effects of METTL3 deletion on hematopoietic stem cells in the context of an intact hematopoietic hierarchy in vivo have not yet been extensively characterized.

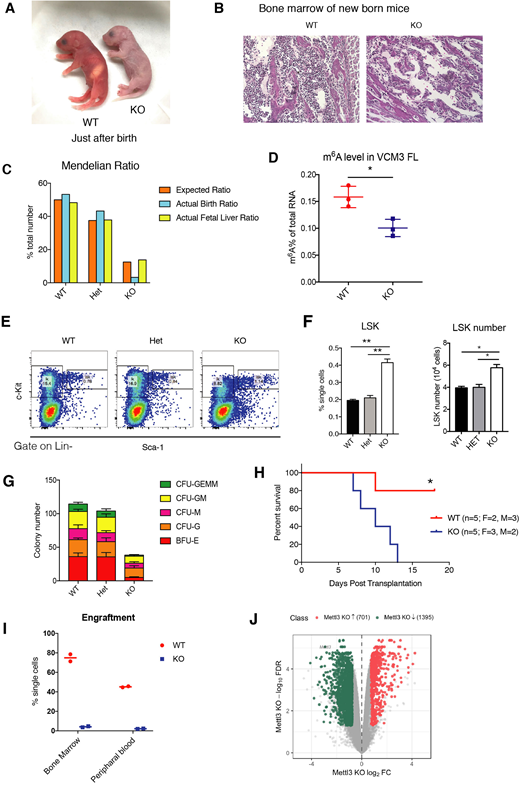
To study the effects of Mettl3 deletion on the hematopoietic system in vivo, we generated Vav-Cre METTL3-/- (VCM3-/-) mice. Deletion of Mettl3 resulted in embryonic lethality, evidenced by skewing of Mendelian ratios at birth. Occasional stillborn VCM3-/- pups were smaller than wildtype littermates, and exhibited pallor, pancytopenia, and dramatically reduced marrow cellularity. To study the effects of Mettl3 deletion on embryonic hematopoiesis, we isolated fetal liver (FL) at embryonic day 14.5 for analysis. At E14.5, expected Mendelian ratios were preserved. Western blot and qPCR confirmed loss of Mettl3 expression in VCM3-/- mice. Reduction of total m6A levels in VCM3-/- mice was confirmed by ELISA.

Flow cytometry for hematopoietic markers demonstrated a significant increase in the total number and frequency of Lin-Sca+c-Kit+ (LSK) cells in E14.5 VCM3-/- FL, with an increase in the frequency of HPC-1 (CD48+CD150-) and HPC-2 (CD48+CD150+) cells. To determine the function of VCM3-/- FL cells, we performed colony forming and transplantation assays. VCM3-/- FL cells demonstrated reduced colony forming ability in methylcellulose culture, and colonies that did arise were morphologically abnormal. VCM3-/- FL cells were also deficient in hematopoietic rescue assays, with all lethally irradiated recipient mice dying by day 14 post-transplant. Transplantation of CFSE labeled cells confirmed that absence of Mettl3 -/- hematopoiesis was not attributable to a homing defect. Competitive transplantation of VCM3-/- FL with Pep3b bone marrow similarly resulted in almost total loss of peripheral blood and bone marrow VCM3-/- engraftment, whereas mice transplanted with VCM3+/+ FL maintained chimerism at 8 weeks. Interestingly, VCM3-/- FL cells and FL LSK cells displayed no differences in apoptotic rate or cell cycle.

To determine the mechanism underlying the observed phenotypes, we first performed RNA sequencing of VCM3+/+ and VCM3-/- FL LSK. Mettl3 deletion resulted in the increased expression of 701 transcripts, and reduced expression of 1395 transcripts. Gene ontology (GO) analysis revealed that upregulated genes were enriched for mitochondrial function, ribosome and ribonucleoprotein complex proteins and downregulated genes for cell adhesion and developmental processes. M6A RNA modification affects mRNA stability and translation. To determine the effect of m6A depletion on the hematopoieitic stem and progenitor cell proteome we are in the process of validating changes in protein levels of select genes essential in hematopoiesis.

Previously, studies have demonstrated that deletion of METTL3 in human CD34+ hematopoietic cells and AML cell lines promote myeloid differentiation. Interestingly, we see a similar depletion of myeloid progenitors in VCM3-/- FL, with an increased percentage of mature myeloid CD11b+ cells. However, these results also coincide with an increased fraction of LSK HSPCs at E14.5. Interestingly, this resembles the METTL3 knockout phenotype in embryonic stem cells, which results in a reinforced naïve pluripotent state with impaired differentiation. Our ongoing studies seek to determine the role of m6A in FL HSC maintenance and differentiation.

Disclosures

No relevant conflicts of interest to declare.

Author notes

*

Asterisk with author names denotes non-ASH members.

Sign in via your Institution